• 新闻
  • 体育
  • 汽车
  • 房产
  • 旅游
  • 教育
  • 时尚
  • 科技
  • 财经
  • 娱乐
  • 母婴
  • 更多 icon_Unfold
    健康
    历史
    军事
    美食
    文化
    星座
    专题
    游戏
    搞笑
    动漫
    宠物
无障碍
  • 刷新
  • 返回首页
  • 意见反馈
  • 微信
  • 微博
  • QQ空间
  • 复制链接
Pic_logo_graphics
旅游
+订阅
搜狐号
搜狐邮箱
首页
旅行攻略
出境游
国内游
乡村游
露营骑行
酒店民宿
航空邮轮
景区
行业
武汉官宣跨年玩法 超120项文旅活动“花式”迎接2026
国际在线  · 25分钟前
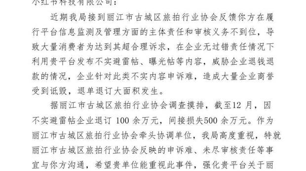
丽江文旅喊话小红书:大量不实旅拍避雷贴让企业损失数百万元
搜狐产经观察  · 12分钟前
从“名酒产地”迈向“酒旅胜地”,宜宾如何实现酒业新突破?
川渝本地消息  · 25分钟前

“桂林限定版浪漫”已上线!这些地方美到犯规→

可移动的西藏文化盛宴

“江门畅行”平台上线!日常出行+旅游消费一键搞定

带娃“看世界”,去哪儿很重要

冬游中原 微度假里品老家河南

酒旅关注:向前推进一步,深度调整期下川酒产区助力酒旅创新实践

因“避雷贴”损失上百万?丽江古城区喊话小红书
丽江文旅喊话小红书:大量不实旅拍避雷贴让企业损失数百万元
灵隐飞来峰免票后日均5000余名额“约而未到”
百亿文旅大佬被控制:一边收购,一边借款
“江门畅行”平台上线!日常出行+旅游消费一键搞定
从“名酒产地”迈向“酒旅胜地”,宜宾如何实现酒业新突破?
武汉官宣跨年玩法 超120项文旅活动“花式”迎接2026
档案带你品衡阳第六集|回雁峰:千年文化顶流
你的2026跨年计划,定了吗?