• 新闻
  • 体育
  • 汽车
  • 房产
  • 旅游
  • 教育
  • 时尚
  • 科技
  • 财经
  • 娱乐
  • 母婴
  • 更多 icon_Unfold
    健康
    历史
    军事
    美食
    文化
    星座
    专题
    游戏
    搞笑
    动漫
    宠物
无障碍
  • 刷新
  • 返回首页
  • 意见反馈
  • 微信
  • 微博
  • QQ空间
  • 复制链接
Pic_logo_graphics
旅游
+订阅
搜狐号
搜狐邮箱
首页
旅行攻略
出境游
国内游
乡村游
露营骑行
酒店民宿
航空邮轮
景区
行业
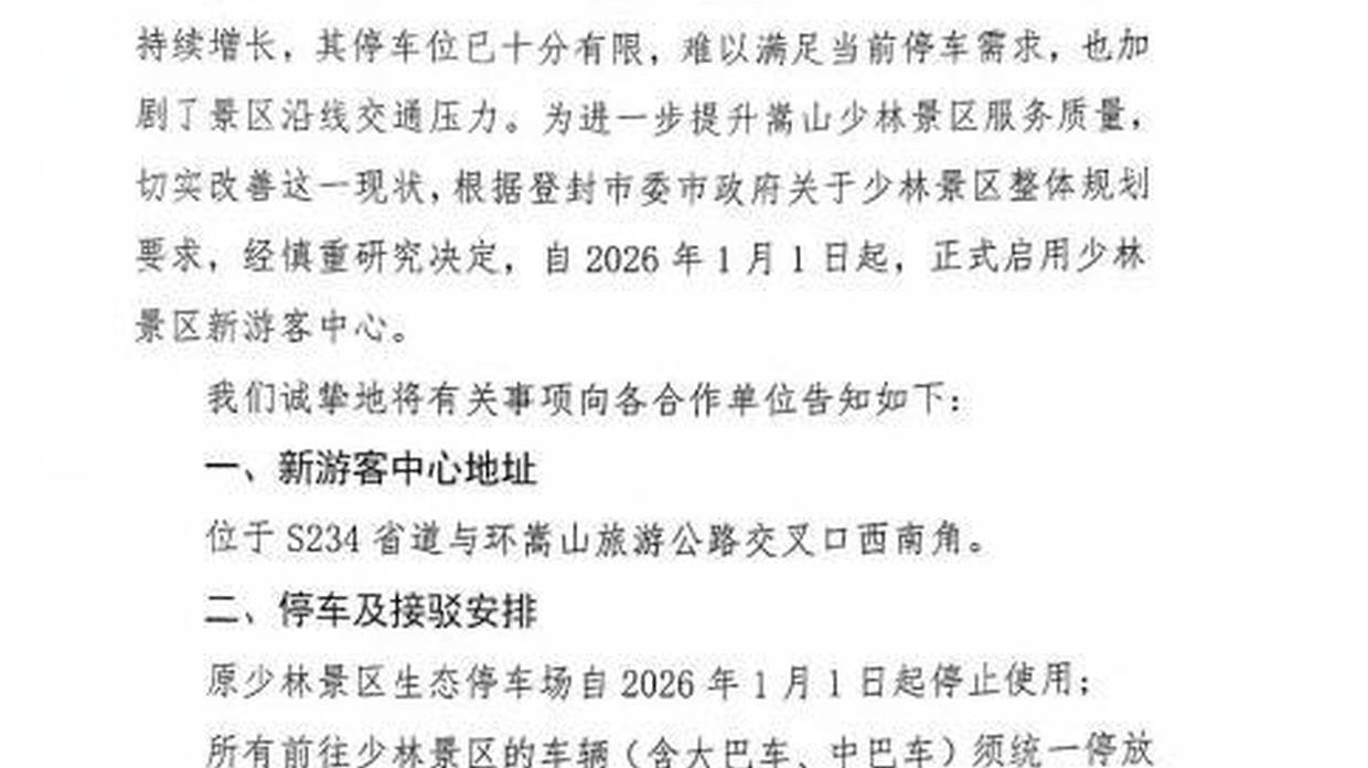
嵩山少林景区推出50元接驳车,是解决拥堵还是变相增收?
极目新闻  · 52分钟前
【警营文化】重上云台山之小寨沟
河洛快讯  · 19分钟前
今日开园!杭州黄龙洞景区焕新归来
钱江晚报  · 1小时前

聚焦海南封关运作:正大集团打造万宁太阳河咖啡小镇国际旅居蓝本

160余位境外旅行商共谋长江三峡入境旅游合作

游内蒙希拉穆仁大草原之感言(组图)

异性朋友出去旅行,能不能同住一间房?说的太有道理了

官方认证的古韵江南,你体验过吗?

爽居贵州 | 解锁旅居中的四“季”惊喜

北京海昌海洋公园启动建设,预计2027年运营
你的客户正问AI找路线!徒步旅行公司不懂GEO将错失一半客流
摩兰行李箱助你减轻出行压力,适合多种出行方式
嵩山少林景区推出50元接驳车,是解决拥堵还是变相增收?
异性朋友出去旅行,能不能同住一间房?说的太有道理了
在察尔汗盐湖 赴一场冬日之旅
聚焦海南封关运作:正大集团打造万宁太阳河咖啡小镇国际旅居蓝本
玉龙雪山旅游攻略,门票、交通、注意事项全知道
2025中国旅游住宿业金光奖揭晓:来麓岷山饭店总经理傅宗毅获殊荣